一、企業簡介
西安西電高壓開關操動機構有限責任公司是中國西電集團公司下屬子公司,是輸變電高壓開關“操動機構”的專業生產企業, 產品覆蓋72.5kV~1100kV各電壓等級開關用操動機構,主要產品為:配斷路器用的液壓彈簧機構、配敞開式隔離開關和GIS中隔離開關、接地開關的電動機構、配斷路器和GIS中快速接地開關的電動彈簧機構。產品遍布國內30多個省、市、自治區,覆蓋了泰國、馬來西亞、新加坡、香港等國家和地區,年營業額超3.5億元。公司具有國內一流的機械加工水平,長于復雜零件的精細加工,擁有日本進口的臥式加工中心、復合加工中心、車削中心;以及美國進口的數控車床,還有立式加工中心、數控磨床等設備。安裝于恒溫恒濕條件下的三坐標測量儀和影像測量儀可實現對復雜零件的精密測量。公司現有員工339人,設有8個部門、3個車間,并建立了博士工作室。

圖1 西安西電高壓開關操動機構有限責任公司
二、企業在智能制造方面的現狀
西電機構公司實施了PDM、MES、ERP、SCM、DNC、APS等系統,建立了以PDM系統為核心的CAD/CAE/CAPP/ CAM一體化集成應用系統,實現了多企業主體數字化設計平臺建設及應用,打造了一個從研發設計到生產制造、在線品質檢測的數字化工廠,實現了生產信息、質量信息、設備信息的可視化管控。榮獲2017年“陜西省制造業與互聯網融合發展示范企業”稱號,在國內同行業中處于領先地位。
三、參評智能制造項目詳細情況介紹
1.項目背景介紹
西電操動機構公司作為西電集團的精益化管理試點單位,力爭通過三年的時間,實現企業的精益管理目標,提高企業的綜合競爭能力,降低在制品庫存,提高產品的履約、品質和盈利能力。公司從2011年以來持續進行兩化深度融合工作,實現了從產品設計到交付的全生命周期信息化系統覆蓋。為此,公司從自身發展的角度亦選擇了精益管理作為未來實現“西電制造2025”的主導理念,信息化作為支撐平臺和工具,通過LP(Lean Production)+IT(Information Technology)實現企業管理提升與運營優化。

圖2 西電操動機構公司的信息化系統建設歷程
目前西電操動機構已經具備的信息系統以及未來3年的系統規劃歷程如圖1所示:技術部門使用PDM(TeamCenter+NX)管理所有產品的2D/3D設計數據與工程投產資料;橫貫制造系統進銷存業務的ERP(SAP)系統為各部門搭建了信息流、物流及財務流的集中管理平臺;通過執行層面的WMS(立體倉庫管理系統)、MES(佰思杰制造執行系統)、SCM(供應鏈管理系統)和DNC(分布式數控管理系統)系統將ERP系統的計劃、物流和質量信息進行落地;WMS成為車間物流周轉的樞紐;MES實現了推動車間訂單與核心質量過程控制的紐帶;基于SCM實現操動機構公司與供應商之間物質采購及相關質量信息實時共享與傳遞,打造堅強可靠供應鏈生態;DNC系統管理數控機床和設備在線檢測,及時掌握機床利用率和狀態。
2.項目目標與實施原則
精益管理的核心是“盡善盡美”,對機構公司的管理業務,提出了新的優化需求,其目標在于提高物流的周轉率,實現現場作業的配送管理,以價值流的方式和視角規劃管理生產現場、作業計劃以及設計BOM。基于現有的 信息系統以及MES的前兩期工作內容,本期需要的工作重點在于解決如下問題:
- 車間執行過程中,作業排產調度與報工反饋信息實時展現與報警提示;
- 關鍵工位與作業區的“拉動式”展示與信息管理,物流過程的信息記錄;
- 關鍵制造資源(設備)狀態的信息管理、運行狀態、負荷平衡情況;
- 裝配過程質量追溯以及核心零部件的條碼、防錯功能;
- 機構的整機試驗狀態記錄以及合格證的打印管理;
- 出廠信息記錄與二維碼生成并打印管理(一機一碼),裝配車間的機構完工匯報;
- 機構出廠發貨條碼數量和時間管理;
- 核心零部件的數控加工的執行過程作業與質量控制管理,零部件報工與“計件”統計;
- 零件制造、裝配完工過程以及產成品的發貨出庫信息記錄到MES,并回寫SAP系統;
- 與裝配線系統的PCS進行集成和數據傳遞,顯示生產線的生產負荷與能力。
3.項目實施與應用情況詳細介紹
操動機構MES三期項目建設為實現整個操動機構公司最終愿景:精益生產思想的落地,將項目建設規劃了兩個推行階段:第一階段是生產運營精細化,第二階段是生產運營精益化。

圖3 MES建設路線圖
3.1實施策略
(1)生產運營精細化
以現有制造業務流程為基礎,通過MES三期項目的實施,進行物流與信息流的梳理,加強制造過程中的生產數據采集,逐步實現全制造過程數字化。
通過全局生產運營管理平臺的支持,打通中高層管理者與一線員工的聯系,來幫助企業提升生產運營管理的整體性和協同性。

圖4 垂直打通生產運營
通過MES連接信息化斷點,來幫助企業提升生產運營管理的整體性和部門間、業務間的協同性。

圖5 水平打通生產運營
(2)生產運營精益化
在第二階段要全面支持精益生產在操動機構公司的推進,通過第一階段MES系統的應用所積累的各類制造業務數據,進行詳細分析和提煉,為精益生產推進提供數據保障,并通過系統固化流程,支撐精益生產管控落地。
通過改變傳統批量生產狀況(傳統生產:不考慮實際需要,而大批量的生產,導致半成品堆積到下一個生產工序,造成大量庫存在制品和成品)和消除存在的七大浪費,使操動機構公司精益生產管理登上新臺階。

圖6 精益生產連續流
推行精益生產后,由于傳統的精益生產大多只停留在紙質管理的層面,無法將效果充分發揮。通過項目實施后,系統內置的與精益生產管理相配合的功能模塊可以使傳統精益過渡到數字化精益,真正發揮精益生產的強大作用。

圖7 精益生產與MES功能匹配圖
操動機構MES項目三期的系統平臺覆蓋了企業技術準備、生產計劃、質量檢驗、物料、制造過程和售后服務業務,通過構建業務點進行業務信息的錄入和處理;通過業務點串成業務線,實現對業務流程的支持;通過業務點、業務線以及線之間的交叉點,最終匯聚成6個業務體系,實現制造信息對運營業務的支撐,業務藍圖如下圖所示,所有精益生產的管理理念和方法都通過信息化手段和數字化的工具融入到生產過程現場各個環節,使精益生產真正落地。

圖8 制造執行系統平臺包括的業務藍圖
3.2改善效果
操動機構MES項目三期按照規劃和藍圖建設,系統在實施和使用后,在多個業務領域發生了變革,獲得了很大的經濟效益,總結而言,有以下八個方面的變化。
(1)供應商和制造商協同
MES一站式服務平臺、交檢電子看板的上線應用,提供了供應商、制造商工作協同、采購、檢驗、倉儲業務聯動的平臺。
- 供應商在平臺上提交資料、申請檢驗、查詢結果;
- 檢驗組長、檢驗員在平臺上審批、采錄數據、結論判定;
- 庫管員在平臺上掃碼入庫;
- 客觀評價供應商。

圖9 供應商和制造商協同
(2)設計與制造一體化作業指導
通過MES與DNC集成、車間文檔管理模塊的應用,實現了設計與制造一體化作業指導,解決了:
- 生產現場查閱技術資料及時性、方便性問題;
- 現場紙質資料管理(分發、替換、回收)難的問題;
- 設備上NC文件修改控制的問題。

圖10 設計與制造一體化作業指導
(3)計劃排程以及生產執行一體化
通過計劃排程工具排程指導生產、生產執行反饋報工回寫SAP,進而優化和調整計劃,實現計劃排程、生產執行一體化。
- 有限產能約束的計劃排程功能,將裝配訂單分解到每條產線、每一天;
- 將零件加工作業分解到每個設備、每一天,提高了生產計劃、任務的可執行性;
- MES將訂單物料轉化為按產線工位劃分的分揀配送計劃和工位級的作業計劃傳遞給自動化產線,產品裝配完后產線系統將關鍵物料與成品的裝配關系、扭矩值等信息回寫MES系統。
(4)物料配送與生產執行協同
物料配送與生產執行協同發生了如下改變:
- 按每日裝配計劃、工位BOM生成物料配送計劃;
- 物料配送電子看板警示;
- 在生產計劃執行前,物料配送人員按需、按工位將物料送到線邊,避免了線邊物資積壓。

圖11 物料配送看板
(5)生產過程透明化監控管理
電子看板的應用,實現生產過程可視化、透明化監控管理。
- 產線綜合電子看板展示了產線當前成本、環境、人事、設備、安全綜合情況;
- 生產進度看板展示產線生產計劃、執行情況以及工位狀態;
- 物料配送電子看板顯示的是詳細的工位配送計劃和配送結果。

圖12 產線綜合電子看板
(6)車間現場異常及時響應
通過生產異常管理模塊的應用,車間操作人員、安全技術室技術員完成了從異常提報、遠程信息獲取、現場異常處理、確認和關閉異常的過程。形成車間異常管理的閉環,提高異常處理的及時性。
(7)工時和人員績效管理
數控車間通過MES系統進行工時核算,取消紙質工票核算方式,并通過工時報表統計人員出勤、工時績效、工作飽和度、班產達成率、個人生產合格率、設備工時情況,為生產單元的精益化生產改善、均衡化生產提供有力的數據支持,進而降低制造成本和管理成本。
(8)全面的質量管控
通過以下技術手段,對零件加工和機構裝配過程實施了質量卡控:
- 必檢項目、裝配必采件的設置;
- 零件加工過程檢驗及不合格處理;
- 裝配時對裝入件物料編碼、質量等級的識別和限制;
- 與彈簧檢測設備、研磨檢測設備等集成,MES自動采集入廠檢驗、零件加工、機構裝配過程的檢測數據;
- MES系統作為機構合格證、機構檢驗報告的數據來源和打印出口。
4.效益分析
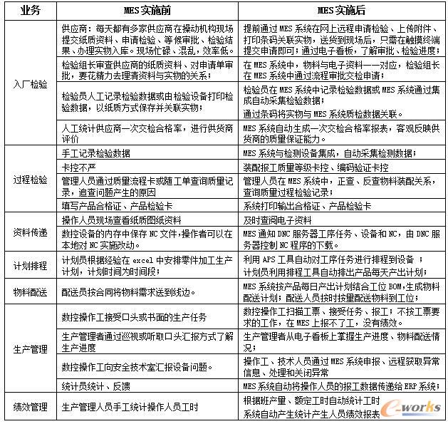
(1)實施前后對比
表1 MES項目實施前后對比

(2)受益分析
項目實施后,取得了如下收益:
a)來料檢業務優化:將來料檢業務由5天縮短為1天,提高了來料檢工作效率;減少采購和檢驗員的工作量;提高供應商滿意度;評價供應商更客觀。
b)資料傳遞、工藝變更數據控制:縮短加工準備時間,降低因設計產生的質量成本。
c)高級計劃排程:提高計劃的可執行性,減輕計劃員工作負荷,提高工作效率和訂單履約率。
d)物料按時按需配送:減少線邊呆滯物料,提高物流運行效率。
e)及時、透明的生產過程信息:提高管理者調度處置效率。
f)接收任務卡控:增強了計劃執行力,提升了計劃完成率;
g)系統統計工時與績效:提高了統計準確性、客觀性和工作效率,減少統計的工作量。
h)與檢測設備數據集成:檢驗人員工作量減少50% ,提高數據的準確性、客觀性,間接支持減少質量問題和質量成本。
i)質量追溯管理:質量問題快速定位,提升服務品質。
四、企業智能制造的未來發展規劃
建立一個為精益管理精益生產可以信賴、可固化的信息系統;能夠深入到企業運營的多個方面,通過兩化深度融合,為產品智能化、制造數字化、管理網絡化提供可靠保障與信息支撐平臺,實現產品全生命周期管理,同時實現企業的“轉型”,做好國家級兩化深度融合示范企業。具體需要實現以下能力:
1、供應鏈協同能力
從流程、技術、數據方面實現共享協同,加強供應量的管理,優化供應鏈流程環節,提高供應鏈的效率,加強對關鍵合作伙伴的控制力和影響力,幫助伙伴協同發展,實現共贏。
2、精益生產能力
加強MES相關系統的集成,進一步提高設備和工藝的技術水平,加強生產過程的管理,減低廢品率和缺陷率,從而提高產品質量,提高設計效率。
3、主動快速服務能力
利用信息技術以及互聯網技術來協調企業與顧客間在銷售、營銷和服務上的交互,從而提升企業客戶管理方式,向客戶提供創新式的個性化的客戶交付和服務。
4、高效組織運營能力
通過內部流程改善,效率提升,從而提高全員勞動生產率,降低成本,保持價格競爭優勢;同時提高服務的效率和質量,改善用戶體驗。
轉載請注明出處:拓步ERP資訊網http://www.hanmeixuan.com/
本文標題:MES之“劍”助西安西電高壓實現精益生產
本文網址:http://www.hanmeixuan.com/html/solutions/14019324660.html
























